箱式变压器
箱式变电站
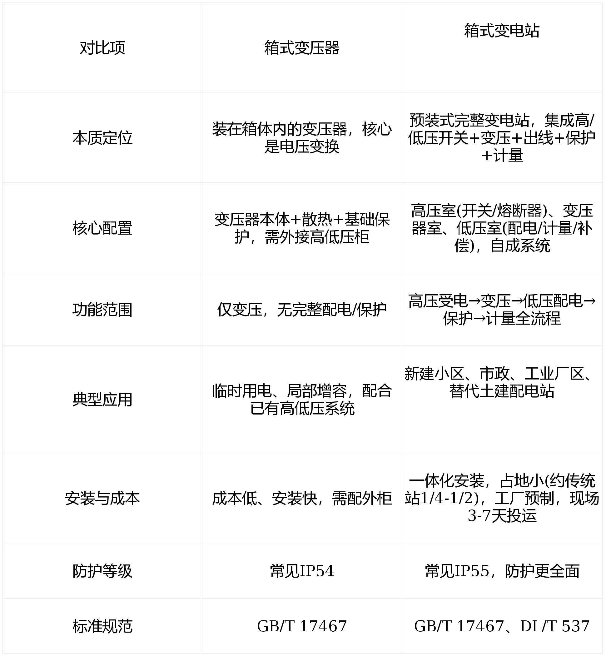
一、核心差异速览

二、快速判断方法
1. 看铭牌与结构:标注“变压器”且内部仅核心变压部件→箱式变压器;标注“预装式变电站/箱变”且分高压/变压/低压舱→箱式变电站 。
2.看供电链路:仅作电压转换、需外配开关/保护→箱式变压器;能独立完成“高压进线-变压-低压出线-计量保护”全流程→箱式变电站。
三、选型建议
1. 仅需电压转换、有现成高低压柜→选箱式变压器,成本更低。
2. 需完整供电系统、快速部署、无人值守→选箱式变电站,一步到位。
2026-01-12 09:09 箱式变压器是单一电压变换设备,箱式变电站是集成高压、变压、低压全环节的成套供电系统,后者包含前者且功能更完整。
箱式变压器
箱式变电站
一、核心差异速览

二、快速判断方法
1. 看铭牌与结构:标注“变压器”且内部仅核心变压部件→箱式变压器;标注“预装式变电站/箱变”且分高压/变压/低压舱→箱式变电站 。
2.看供电链路:仅作电压转换、需外配开关/保护→箱式变压器;能独立完成“高压进线-变压-低压出线-计量保护”全流程→箱式变电站。
三、选型建议
1. 仅需电压转换、有现成高低压柜→选箱式变压器,成本更低。
2. 需完整供电系统、快速部署、无人值守→选箱式变电站,一步到位。
扫一扫加微信